各学院、书院:
依据《教育部等六部门关于做好家庭经济困难学生认定工作的指导意见(教财〔2018〕16号)》的有关要求,结合我校实际情况,就本学年家庭经济困难学生认定和国家助学金申请工作,通知如下:
一、申请和认定范围
1.学生本人及其家庭的经济能力难以满足在校期间的学习、生活基本支出的在籍在校全日制本科生(含第二学士学位)、研究生,均可申请家庭经济困难学生认定和国家助学金。
2.已认定为家庭经济困难的学生,需要修改家庭经济困难学生认定等级的,可以重新提交申请。
3.按照“家庭经济困难学生认定每学年进行一次”的工作原则,本学年认定对象既包括今年提交认定申请的学生,也包括往年已经确定认定等级的学生。
二、 工作程序
1.各单位成立认定工作组,负责本单位认定的具体组织审核工作。认定工作组由分管学生工作的院领导为组长,班主任代表、辅导员代表等相关人员参加。年级(专业或班级)成立认定评议小组,在本单位认定工作组的领导下,开展民主评议工作,成员应包括班主任、辅导员、学生代表等。
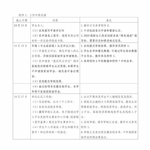
2.各单位通知学生(包括2020级新生)在10月15日前完成以下内容:
(1)在线填写申请并打印,操作参见附件2。
(2)在申请表上签字,连同有效证明材料一并交给学院或书院。
说明:2020级新生已经在迎新系统“绿色通道”填写过信息的,需要补充和修改相关信息,提交申请。
3.年级(专业或班级)认定评议小组,在10月19日前完成以下内容:
(1)开展民主评议,确定申请人的认定等级,并核实国家助学金申请情况。
(2)在学生的申请表(样表参考附件4)“基层民主评议”一栏,填写家庭经济困难学生认定等级。如果学生不申请国家助学金,请在表中备注理由,辅导员签字。
(3)在线提交审核结果,操作参见附件3。
说明:如需要申请的和以往已经认定的学生名单和量化数据,可以通过学生综合数据平台导出,操作参见附件3。同时可以参考附件6中的数据和附件7的名单。
4.各单位认定工作组在10月27日前完成以下内容:
(1)审核家庭经济困难学生认定等级和国家助学金申请情况,公示5个工作日。
(2)在线完成院系审核工作,操作参见附件3。
(3)在学生综合数据平台下载审核数据(操作详见附件3),填写认定审核表(附件5),电子版通过学工平台发给学生事务中心付璠,纸质版(签字盖章)报送至学生事务中心。学生个人申请表(学生和辅导员签字)和证明材料一同报送。
说明:(1)认定审核表仅限在籍在校名单,(2)不申请国家助学金的理由要备注。
5.学生事务中心将各单位认定结果报学校学生资助工作领导小组审批,连同学生申请材料统一建立全校家庭经济困难学生档案及数据库。
联系人,付老师,电话81384115。报送地址:良乡校区行政楼120,中关村校区浴室南侧小白楼204。
三、工作要求
1.各单位评定工作要坚持公开、公平、公正的原则,要加强学生的诚信教育,要求学生如实提供家庭经济情况,如发现恶意提供虚假信息,一经核实,学校将取消学生的认定资格和已获得的相关资助,并追回资助资金。
2.各单位要认真参考全国学生资助管理中心提供的重点保障人群名单,特别关注建档立卡贫困家庭学生、最低生活保障家庭学生、特困供养学生、孤残学生、烈士子女、家庭经济困难残疾学生及残疾人子女,可采取家访、个别访谈、大数据分析、量化评估、民主评议等方法提供家庭经济困难学生认定精准度,严禁涉及学生个人敏感信息及隐私。
3.学校建立家庭经济困难学生认定结果复核和动态调整机制,会及时回应有关认定结果的异议。
学生工作部(处)、学生事务中心
2020年10月12日
