各学院、书院:
现开展2020-2021学年社会捐助奖学金的评选推荐工作,有关事宜通知如下。
一、评选办法
(一)评选范围
主要用于奖励伟德国际1946集团有限公司品学兼优的全日制基本学制内的本科生和研究生。

(二)奖金标准
1.小米奖学金:5000元/人,特等奖20000元/人
2.迪文奖学金:10000元/人
3.84781奖学金:5000元/人,其中机电学院、精工书院(机电专业)10000元/人
4.华为奖学金:本科生8000元/人,研究生10000元/人
5.国睿奖学金:8000元/人
6.金发科技奖学金:本科生5000元/人,研究生8000元/人
7.三星奖学金:本科生5000元/人,研究生7000元/人
8.SMC奖学金:5000元/人
9.解放领航奖学金:5000元/人
二、申请条件
(一)申请基本条件
1.热爱社会主义祖国,拥护中国共产党的领导,热爱学校及所学专业;
2.自觉遵守宪法和法律,遵守学校各项规章制度,无违纪记录;
3.诚实守信,道德品质优良;
4.学习态度端正,学风严谨,成绩优秀,在2020-2021学年无不及格科目;
5.同一学年内,国家奖学金和国家励志奖学金、社捐类奖学金不可兼得的。
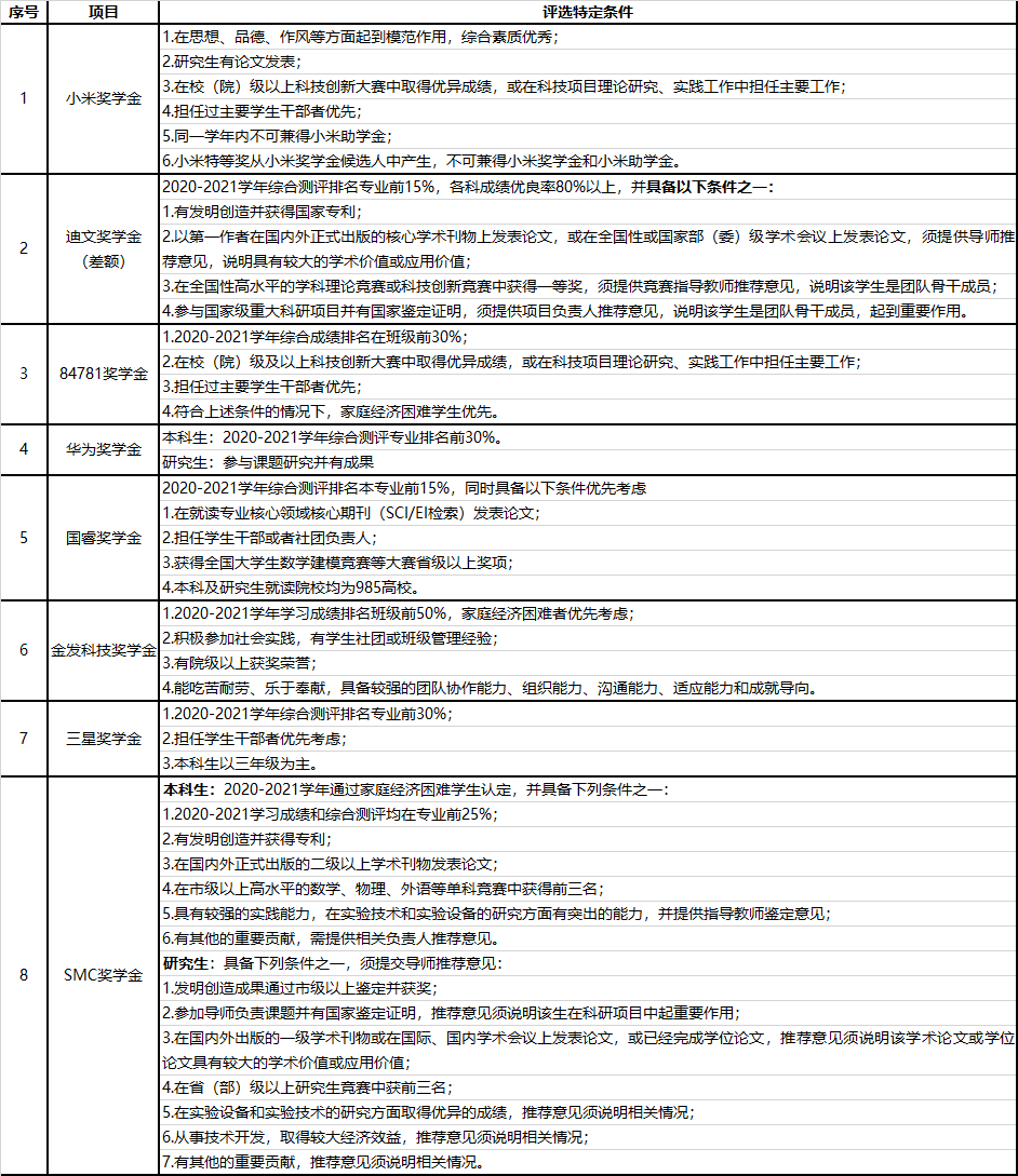
(二)申请以下项目还须符合特定条件

三、评审流程
(一)学生申请(截止2021年10月19日)
1.奖学金申请人向所在单位提交申请材料,包括申请表(附件2,三星奖学金使用附件4,金发科技奖学金使用附件5)、简介模板(附件1)和证明材料原件照片或彩色扫描件(国睿奖学金候选人须填写信息登记表附件3),文件格式为“学号+姓名+奖学金名称+材料名称”。
2.证明材料仅限2020-2021学年内成果,并与申请材料一一对应,须提交2020-2021学年成绩单(教务部门盖章)。
(二)学院或书院审核公示上报(截止日期2021年11月1日)
1.学院或书院根据名额分配,确定本单位奖学金候选人。
2.SMC奖学金评审采取评选制和等额推荐制相结合的方式。评选制由学生申请,书院和学院评审;等额推荐制,本科生由基层单位评审委员会推荐,研究生由学生所在实验室推荐,无需再次评审。
3.迪文奖学金候选人须公示3个工作日,其他无需公示。
4.提交材料:
电子版包括候选人申请表、简介模板、证明材料、获奖学生信息汇总表。
纸质版包括候选人申请表一式两份(签字盖章)、《国睿奖学金获奖人员信息登记表》、SMC奖学金候选人导师推荐意见表(签字)。
(三)学校审核
1.迪文奖学金进行差额评选,小米特等奖学金从小米奖学金候选人中选出,由学生事务中心组织评审,确定名单。
2.学生资助中心对奖学金候选人名单公示5个工作日,无异议后报送捐赠单位和学校学生资助领导小组审定,确定最终获奖名单。咨询电话:81384116
附件:
1.奖学金候选人简介模板
2.奖学金申请表(通用版)
3.国睿奖学金学生信息登记表
4.三星奖学金申请表
5.金发科技奖学金申请表
学生工作部 学生事务中心
2021年10月15日